全国统一学习专线 8:30-21:00
来源: 北京怀柔索兰诺中学 编辑:佚名
2023年3月,北京怀柔索兰诺中学获批为J-cert高考日语模拟考试指定考点。目前北京市仅有两个获批的考点。这无疑是对我校的办学规模和能力、国际化教育水平的肯定和认可。学生可以直接在校内报名参加,与日本考场同步考试。

引入优质教育资源,让更多学生受益。成为J-cert高考日语模拟考试指定考点,意味着我校高中部日语实验班学生将会享受到更优质的日语学习资源及高考考试保障。
关于北京索兰诺中学北京怀柔索兰诺中学是北京市怀柔区教委2021年批准成立的全日制中学。北京索兰诺中学拥有优质教育资源和怀柔国家科学城的科学教育资源优势。北京索兰诺中学是一所校园环境优美、课程体系完整、教学师资强大、教学质量突出、办学特色鲜明的双语寄宿制高中。
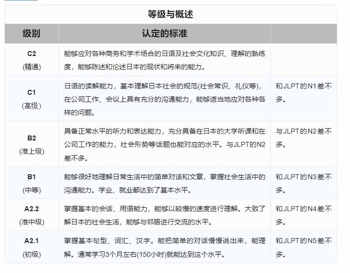
日本入国管理局认可的日语资格考试 J-cert生活·职能日语检定(英语:Certificate of Japanese as a Foreign Language)
简称J-cert,旧称:GNK
是由公益财团法人国际人力资源开发机构主办,以非日语为母语的人为对象,认定日语能力的检定考试。
考试目的J-cert生活·职能日语检定的成绩,作为申请日本在留资格认定时的日语能力指标,以及**、升学、资格认定时的参考。


J-cert生活·职能日语检定,重视与说日语的人的交流的“听解”,成为生活和**中正确交流的基础的“文字·词汇·语法”,还有日本的文化、风土·习惯等生活。作为不可或缺的理解能力,由“社会文化”3个科目构成。
推荐阅读:北京怀柔索兰诺中学招生简章